Duke of Edinburgh's Award

Doing the DofE Award
At Hayes School, we’ve seen first-hand what young people can achieve through The Duke of Edinburgh’s Award (DofE).
Across more than seven decades of the DofE nationally, one thing has always been clear: never underestimate the potential of young people. Here at Hayes, our students consistently prove that when they are given the chance to challenge themselves, follow their interests, and discover new strengths, there is no limit to what they can accomplish.
We are proud to offer a supportive and inspiring environment where Hayes students can take on their own DofE journey - developing independence, resilience and confidence along the way.
The DofE runs in schools and organisations across the UK, and last year over 323,000 young people started their Award - the highest number in its history. At Hayes, we’re delighted to be part of this momentum.
Whatever a student’s background, interests or abilities, the DofE can be tailored to suit them. It is a respected and rewarding programme that helps turn passions into lifelong skills that support future education, careers and community involvement. When young people prove to themselves that they’re ready for anything, nothing can hold them back.
Thank you for supporting your child as they begin or continue their DofE experience at Hayes School.
Benefits for Hayes Students
As your child takes part in their DofE programme, you’ll see them grow into more confident, well-rounded young adults—qualities highly valued by colleges, universities and employers. By supporting your child’s DofE journey, you’re investing directly in their future.
Throughout the programme, Hayes students develop:
- Greater self-belief and confidence
- A strong sense of identity
- Initiative and responsibility
- Awareness of their strengths
- New talents and abilities
- Better planning and time-management skills
- A commitment to helping others
- New friendships and social connections
- Problem-solving, communication and presentation skills
- Leadership and teamwork skills
Top Tips for Hayes Families
- Help your child choose activities that are enjoyable, achievable and manageable within your family’s schedule and budget.
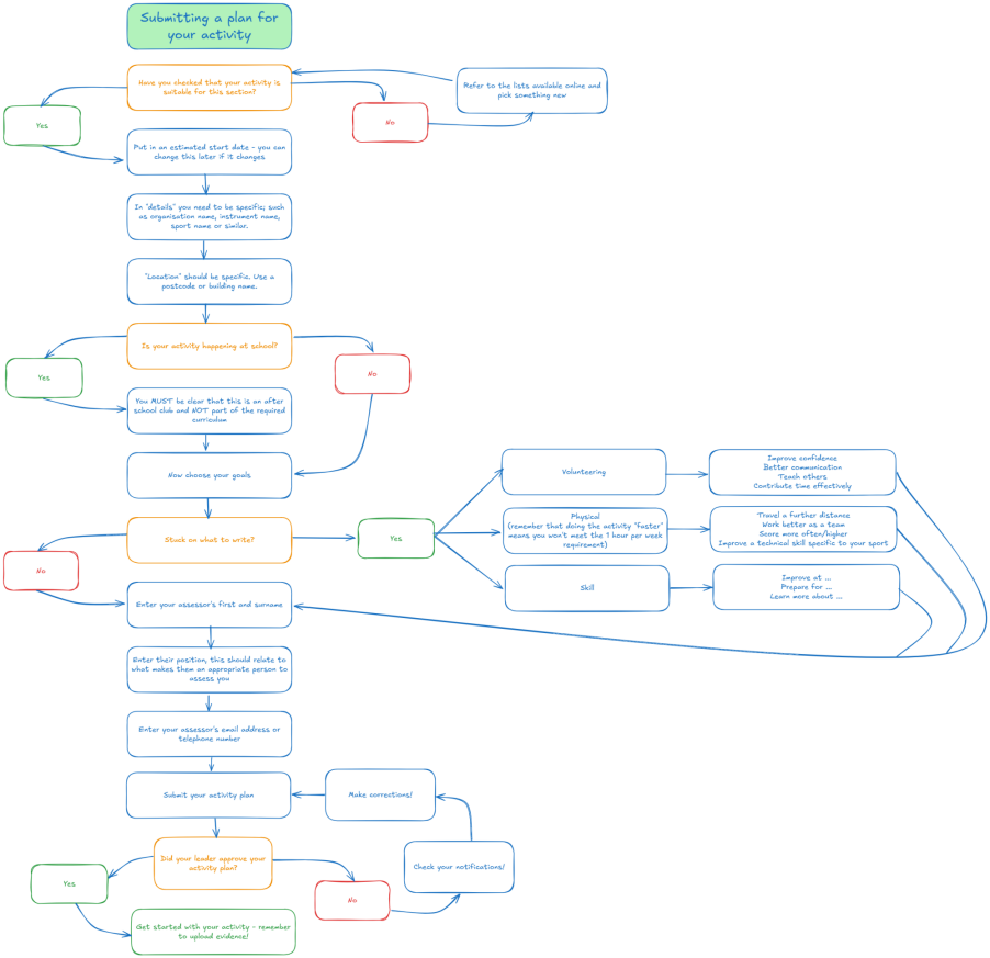
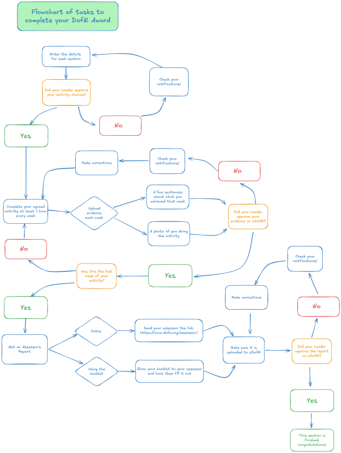
- Remind them to collect evidence - photos, certificates, notes - and upload it to eDofE.
- Support them in finding an Assessor for each section (not a family member). This may be a coach, teacher, neighbour, club leader or volunteer organiser.
- Make use of the personalised DofE Card for discounts on equipment and essentials.
- Ensure their Assessors complete the required reports when each section ends. Without these, sections cannot be signed off.
- Encourage your child to mention their DofE achievements on their CV, apprenticeship applications or personal statements - they make a real difference.



